Im Bereich der modernen funktionellen Hautpflege haben nur wenige Inhaltsstoffe so viel wissenschaftliche Anerkennung gefunden wie Nicotinamid (Niacinamid, CAS-Nr.: 98-92-0). Bekannt für seine außergewöhnliche Stabilität, Sicherheit und multifunktionale biologische Aktivität, wird Nicotinamid heute häufig in Anti-Aging-Kosmetika eingesetzt. Im Jahr 2022 führten Forscher eine PvN-Kombinationsstudie mit Polydeoxyribonukleinsäure (PDNA), Vitamin C und Nicotinamid an humanen Keratinozyten, epidermalen Melanozyten und Fibroblasten durch. Die Ergebnisse zeigten, dass Nicotinamid die Haut positiv beeinflusst, unter anderem durch eine Reduzierung der Pigmentierung und eine messbare Verbesserung der Hautelastizität. Diese Erkenntnisse stehen in engem Zusammenhang mit den komplexen Anti-Aging-Signalwegen von Nicotinamid, die Pigmentierung, Entzündungen, Barrierefunktionsreparatur, Kollagensynthese und Zelllebensdauer beeinflussen.
Als Hersteller hochwertiger Hautpflegeinhaltsstoffe wird Viablife die wissenschaftlichen Grundlagen der Rolle von Nicotinamid bei der Hautalterung in Kosmetika erläutern und eine klare, strukturierte und forschungsbasierte Diskussion anbieten, die mit den neuesten mechanistischen Erkenntnissen übereinstimmt.

Vorteile von Nicotinamid für die Haut in wissenschaftlich belegten Anti-Aging-Anwendungen
Die positiven Wirkungen von Nicotinamid auf die Haut beruhen auf seiner Beteiligung an essenziellen biochemischen Reaktionen, insbesondere am NAD⁺-Stoffwechsel. Als Vorstufe von NAD⁺ unterstützt es die zelluläre Energieproduktion, die DNA-Reparatur und den antioxidativen Schutz – Funktionen, die mit zunehmendem Alter natürlicherweise abnehmen. Sinkt der NAD⁺-Spiegel, kommt es in den Zellen zu mitochondrialer Dysfunktion, erhöhtem oxidativem Stress und verlangsamter Regeneration. Topisch angewendetes Nicotinamid trägt zur Wiederherstellung dieser Funktionen bei und sorgt so für sichtbare Anti-Aging-Effekte.
In der PvN-Studie von 2022 zeigte Nicotinamid eine deutliche Aktivität bei der Reduzierung der Melaninproduktion, der Regulierung des Pigmenttransfers und der Stärkung der extrazellulären Matrixkomponenten – was seinen Wert bei der Behandlung von Verfärbungen und der gleichzeitigen Wiederherstellung der Elastizität bestätigt.
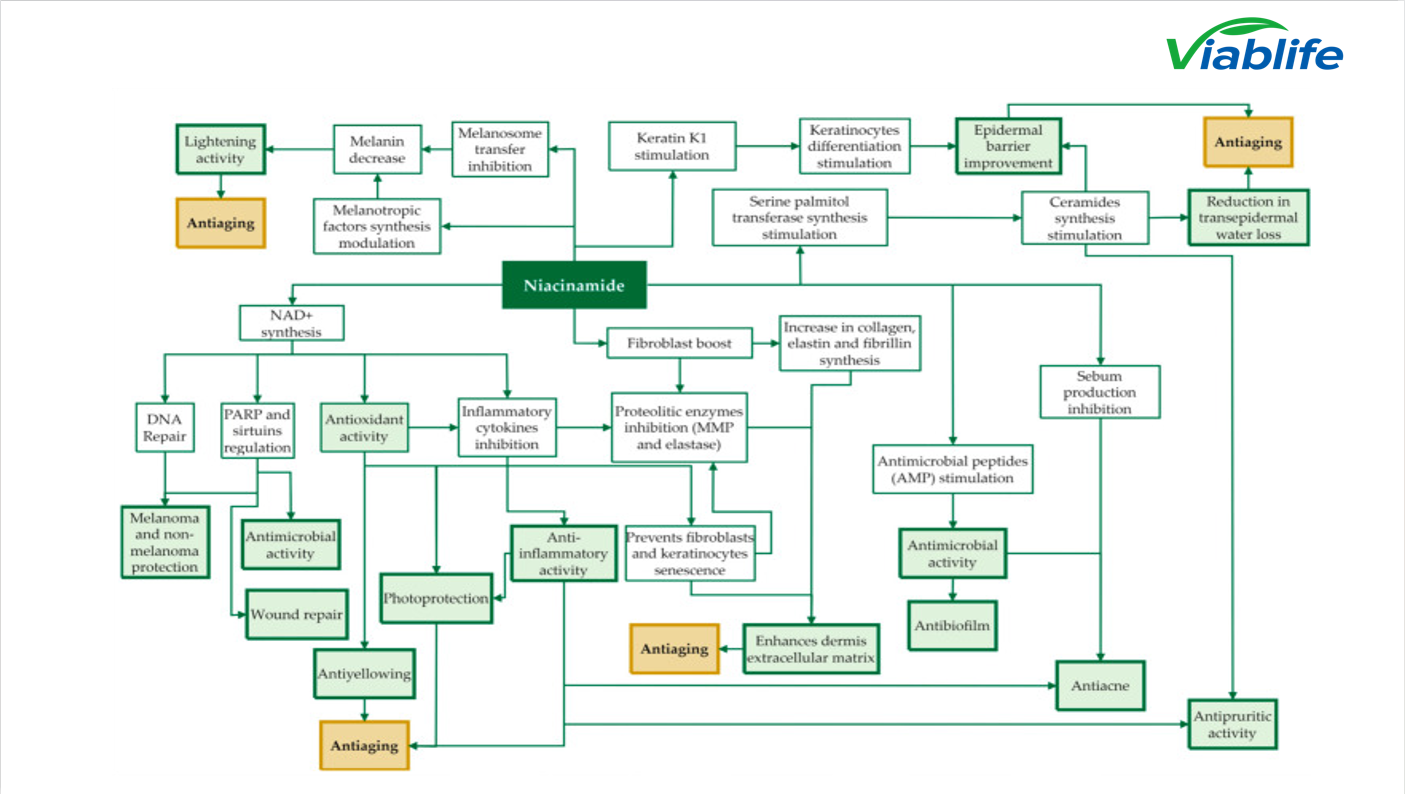
Nicotinamid-Signalwege für gesundes Altern: Ein Beleg für seine multifunktionalen Effekte
NAD⁺-Syntheseweg zur Unterstützung der zellulären Langlebigkeit: Einer der zentralen Mechanismen für gesundes Altern ist die Fähigkeit von Nicotinamid, den NAD⁺-Spiegel zu erhöhen. Diese Aktivierung verstärkt:
• DNA-Reparaturreaktionen.
• Zelluläre Resistenz gegenüber oxidativem Stress.
• Mitochondriale Aktivität.
Diese Funktionen tragen dazu bei, die intrinsische und extrinsische Hautalterung zu verlangsamen, sodass die Haut im Laufe der Zeit eine gesündere Struktur und Funktion bewahren kann.
Pigmentierungsregulierende Wege für einen gleichmäßigen Hautton: Studien zeigen, dass Nicotinamid den Melanosomentransfer von Melanozyten zu Keratinozyten reduziert. Anstatt Pigmentzellen zu zerstören, gleicht es die Pigmentverteilung auf sichere Weise aus. Dieser Mechanismus führt zu Folgendem:
• Reduzierte Pigmentflecken.
• Gleichmäßigerer Hautton.
• Minimiertes Auftreten von UV-induzierter Pigmentierung.
Diese Effekte korrespondieren mit den Ergebnissen der PvN-Studie, die einen deutlichen Rückgang des Melaninanteils zeigen.
Entzündungshemmende und antioxidative Prozesse: Entzündungen beschleunigen die Alterung durch den Abbau von Kollagen und die Schädigung der Hautbarriere. Nicotinamid hemmt entzündungsfördernde Zytokine und unterstützt antioxidative Enzymsysteme, was zu Folgendem führt:
• Reduzierte Rötung.
• Verbesserte Hautbarrieretoleranz.
• Schutz vor Umweltbelastungen.
Diese Effekte spiegelten sich in den Erythemdaten der Studie wider, die eine deutliche Verringerung der Rötung zeigten.
Extrazelluläre Matrix und Fibroblastenaktivierungswege: In der Dermis verstärkt Nicotinamid die Fibroblastenaktivität und trägt so zu Folgendem bei:
• Erhöhte Kollagensynthese.
• Erhöhte Elastin- und Fibrillinproduktion.
• Verbesserte Hautdichte.
Die Ergebnisse aus dem Jahr 2022 belegten messbare Verbesserungen der Hautelastizität und bestätigten damit die Rolle von Nicotinamid bei der Stärkung der Integrität der extrazellulären Matrix.
Nicotinamid beeinflusst die Talgproduktion und trägt so zu einem ausgeglichenen Hautbild bei, während es gleichzeitig die Aktivität antimikrobieller Peptide unterstützt. Dies führt zu einem klareren, gesünderen Hautbild und beugt entzündungsbedingter Hautalterung vor.


Nicotinamid und Anti-Aging-Mechanismen wirken in kosmetischen Anwendungen zusammen
Barriere-Reparatur und Feuchtigkeitsversorgung
Durch die Anregung der Ceramidsynthese und die Unterstützung natürlicher Feuchthaltefaktoren stärkt Nicotinamid die Schutzbarriere, die für die Verhinderung von Wasserverlust und die Abwehr von Umweltstress unerlässlich ist.
Schutz vor UV-bedingten Schäden
Durch die Unterstützung der DNA-Reparatur und die Regulierung zellulärer Signalwege reduziert Nicotinamid Lichtschäden, die zu Falten, Pigmentierung und vorzeitiger Hautalterung führen.
Erhaltung der Hautstruktur
Nicotinamid verhindert den Abbau von Strukturproteinen durch die Hemmung von Matrix-Metalloproteinasen (MMPs), reduziert den Kollagenabbau und trägt zu einer glatteren und festeren Haut bei.
Abschluss
Die positiven Wirkungen von Nicotinamid auf die Haut werden durch umfangreiche mechanistische und klinische Daten belegt. Dank seiner Effekte auf die Pigmentierung, die Reparatur der Hautbarriere, die Stimulation von Fibroblasten, die Reduzierung von Entzündungen und die Steigerung des NAD⁺-Spiegels zählt Nicotinamid zu den wertvollsten Inhaltsstoffen in Anti-Aging-Kosmetik.
Die PvN-Studie aus dem Jahr 2022 unterstreicht seine multifunktionale Rolle und zeigt eine Reduzierung der Pigmentierung sowie eine signifikante Verbesserung der Hautelastizität. Da sich die Kosmetikwissenschaft stetig weiterentwickelt, wird Nicotinamid auch weiterhin ein wichtiger Bestandteil von Hautpflegeprodukten sein, die der Hautalterung entgegenwirken, sichtbare Schäden reparieren und die langfristige Hautgesundheit erhalten.
Datenquelle:
Mechanistische Einblicke in die vielfältigen Funktionen von Niacinamid: Therapeutische Implikationen und kosmetische Anwendungen in funktionellen Hautpflegeprodukten
Eine Mischung aus topischen Formen von Polydeoxyribonukleotid, Vitamin C und Niacinamid milderte die Hautpigmentierung und erhöhte die Hautelastizität durch Modulation nukleärer Funktionen.
Chinesisch
Vereinigte Staaten
Spanien
Russisch
Frankreich
Deutschland
Italienisch
Japan
Arabisch
Portugiesisch
Koreanisch
Thailändisch
Griechisch
Indien




Leave a Message